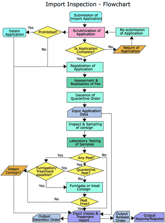
அறிமுகம்:
சட்டப்படி நோய்கள் பரவிவிடாதபடி சில கட்டுப்பாடுகள் விதிக்கப்படுகிறது. தாவர தொற்று நோய் பரவாமல் இருப்பதற்கான ஒதுக்கிடமானது, சில கட்டுப்பாடுகள் மூலம் சரியான அதிகாரம் மூலம் தாவரப் பகுதிகள், விலங்குகள் மற்றும் விலங்குப் பொருட்கள், பிறபகுதிகள் ஆகியன பூச்சியினாலோ, தொற்றுநோய்களாலோ, பாதிக்கப்பட்டு இருக்கிறதா என்று கண்டறியப்படும். அவ்வாறு கண்டறிவதால் ஆபத்து விளைவிக்கின்ற நோய்க் காரணிகள் வராமல் தடுக்க முடியும். சில மிக மோசமான தாவர தொற்றுநோய் ஒதுக்கிடத்தில் செய்யப்பட்ட ஆய்வில் கண்டறிய முடியாமல் தோல்வயில் முடிந்தது. ஆகவே, அக்காரயிகளைக் கண்டறிவதில் மிகவும் கடினமாக இருந்தது.
ஒம்புயிரி பரவக் காரணமாக இருப்பவை:
- இயற்கையாக ஒரிடத்திலிருந்து பரவுகின்ற நிலைப்புத்தன்மை
- பூச்சியளுக்கும், அதன் வாழும் இடத்திற்கான இடைப்பட்ட சூழியில் தகவு
- காலநிலை
- உற்பத்தி செய்து, பெருக்கமடையும் நிலைப்புத்தன்மை
- பூச்சி மேலாண்மையில் உள்ள வேளாண் செயல்முறைகள்

தேசிய தாவரத் தொற்றுநோய் பரவாமல் இருப்பதற்கான ஒதுக்கிய புது டெல்லியிலுள்ள “ரங்க்புரியல்” அமைந்துள்ளது. நான்கு மண்டல தாவலத் தொற்றுநோய் பரவாமல் இருப்பதற்கான ஒதுக்கிடம் அமிர்தசரஸ், சென்னை, கொல்கத்தா மற்றும் மும்பை போன்றவை முக்கிய நிலையங்கள் ஆகும். இந்நிலையங்களில் உள்ள விமானதளம், கப்பல்தளம் முதலியன வெளிநாடுகளுடன் தொடர்புடையனவாக இருப்பதால் மேற்கொண்ட நகரங்கள், தேர்ந்தெடுக்கப்பட்டுள்ளன. புதுடெல்லியிலுள்ள தேசிய தாவர மரபணு வளங்கள் குழ மட்டுமே தாவரத் தொற்றுநோய் இல்லாமல் இருப்பதற்கான ஆணையை வழங்கி, பிற நாட்டில் இருந்து இறக்குமதி செய்யப்படும் தாவரங்கள், அதன் மரபணு ஆகியவற்றை சோதனை செய்யும் அதிகாரம் பிறப்பிக்கிறது. நவீன காலத்தில் உள்ள தொழில்நுட்பத்தினைக் கொண்டு தாவரத் தொற்றுநோய் பரவாமல் இருப்பதற்கான ஆராய்ச்சியானது
- டெல்லியிலுள்ள வைராலஜி மையத்திலும்
- இந்திய தோட்டக்கலை ஆராய்ச்சி நிறுவனம் - பெங்களூரிலும்
- இமாலய உயிர்வள தொழில்நுட்ப நிறுவனம் - பாலம்பூரிலும், இறக்குமதி செய்யப்படும் ஆய்வகத்தில் உருவாக்கப்பட்ட பகுதியை “வைரஸ்” உள்ளதா? எனக் கண்டறியப்படுகிறது.
சரியான சிப்பம் கட்டுதலின் ஆணைப்படி உள்ளூர் தொற்றுநோய் ஒதுக்கிடம் செய்யப்படுகிறது. ஏனெனில், 9- வகையான பேராபத்தை தோற்றுவிக்கக்கூடிய செதில் பூச்சி, சென்ஜோஸ் செதில்பூச்சி, காப்பி கொட்டை துளைப்பான், அந்துப்பூச்சி, வாழை முடிக்கொத்து நோய் மற்றும் தேடல் நோய் உருளைியல் நூற்புழு, உருளைப்புற்றுநோய், ஆப்பில் ஸ்கேப் முதலியன கண்டறியப்படுகிறது. அதே போல் மரபணுமாற்றப்பட்ட தாவரங்கள் இறக்குமதி செய்யப்படும்போது, ஏதேனும் நுண்ணுயிர்த் தாக்குதலுக்கு ஆட்பட்டிருக்கிறதா? எனவும் கண்டறியப்படுகிறது.
இந்தியாவிலுள்ள தாவர தொற்றுநோய் பரவாமல் இருக்க தனித்து வைத்திருக்கும் வசதிகள்:
தாவர நோய் பரவாமல் இருக்க தனித்திருக்கும், சட்ட முன் வடிவானது, 1914ம் ஆண்டு அழிக்கக்கூடிய பூச்சிகள் ஆணையிலிருந்து வகைப்படுத்தப்படுகிறது. இச்சட்டம் மூலம் தீங்கு விளைவிக்கக் கூடிய பூச்சிகள், பூஞ்சை (அ) பிற இனங்கள் பயிருக்கு தீங்கு விளைவிப்பதிலிருந்து பாதுகாக்க உதவுகிறது. தற்போது சரியான உள்சிப்பக்கட்டுதலின் ஆணைப்படி 2003ம் ஆண்டு பின்பற்றுப்பட்டு வருகிறது. அதேபோல் 1914ம் ஆண்டு கொண்டுவரப்பட்ட சட்டத்தினை ஒருங்கிணைந்து புதிய சட்ட முன் வடிவு 1988ம் ஆண்டு விதை மேம்பாடுக்குப் பயன்படுத்தப்பட்டது. உலக வர்த்தக நிறுவனமானது தாராளமயமாக்கல், உலகமயமாக்கல் தாவர தூய்மை சான்றிதழுக்கான முறையான ஒப்பந்தத்தை அளித்துள்ளது. இச்சான்றிதழானது ஏற்றுமதி செய்யப்படும்போது, உலகப்பயிர் பாதுகாப்புச் சட்டபடி 1951 ஏற்றுக்கொள்ளப்படுகிறது.
திட்டத்தின் முக்கிய குறிக்கோள்:
- வெளிநாட்டிலிருந்து இறக்குமதி செய்யப்படும் தாவரம் / தாவரப் பொருட்களின் மூலம் ஏதேனும் தீங்குயிரிகள் வராமல் பாதுகாக்கவும்
- இம் முறையின் மூலம் உலக வர்த்தகத்தில் இச்சான்றிதழைப் பெற்று, வர்த்தகப்பங்கு தாரர்களின் தேவைக்கேற்ப தொழில்நுட்ப உதவியையும் தருகிறது
இத்திட்டத்தில் முக்கிய செயல்பாடுகள்:
- இறக்குமதி செய்யப்படும் வேளாண்மைப் பொருட்களில் ஏதேனும் தீங்கு விளைவிக்கும் நோய்க் காரணிகள், மற்றும் பூச்சிகள் மூலம் இந்திய விலங்குகள் மற்றும் தாவரங்களுக்குத் தீங்கு நேருமா? என கண்காணித்தல்
- உலகப்பயிர்பாதுகாப்புச் சட்டப்படி, ஏற்றுமதிப்பொருட்கள் அனைத்தும், இறக்குமதி செய்யப்படும் நாடுகளின் தேவைக்கு கண்காணித்தல்
- உள்ளூர் நோய்பரவல் தடுக்கும் முறைக்கட்டுப்பாட்டின்படி, ஏதேனும் தீங்குயிரிகள் (அ) நோய்கள் உள்ளனவா என கண்டறியப்படுகிறது
- இறக்குமதி செய்யப்பட்டவுடன் நடைபெறும், கண்காணிப்பு முறைகள் தெரிந்து கொள்ளல்
- பூச்சி இடர்பாடுகளை ஆரபய்ந்து, தாவர சுகாதார சான்றிதழை உறுதி செய்தல்
தாவர நோய் பரவாமல் தடுக்கும் முறைகளை செயல்படுத்த நாட்டில் 35 நிலையங்களானது விமானதளம், கப்பல்தளம் மற்றும் பல்வேறு இடங்களில் உள்ளன. தேசிய தாவரநோய் பரவல் தடுக்கும் இடம் புதுடெல்லியிலும், மண்டல தாவரநோய்ப் பரவல் தடுக்கும் இடம் சென்னை, கொல்கத்தா, அமிர்தசரஸ் மற்றும் மும்பை போன்றவற்றில் நவீன கருவிகளைக் கொண்டு சோதனை செய்யப்பட்டு வருகிறது. இவை உணவு, விவசாய நிறுவனம் / ஜக்கியநாடுகள் மேம்பாட்டு நிகழ்ச்சிக்கும் இவை உதவிகரமாக உள்ளது.
உலக வர்ததக நிறுவனமானது, அறிவியல் பூர்வமான சில நடைமுறைகளை தாவரசுகாதார ஒப்பந்தத்தில் கடைபிடிக்கிறது. இவ்வொப்பந்தமானது, தாவர நோய் பரவாமல் இருப்பதற்கான இருப்பிட சான்றிதழுக்கு உலக அளவில் சரியான நடைமுறை வழிகாட்டியாக உள்ளது. தாவரசுகாதார அளவீடுகளின் தேசிய தரத்தின் முக்கியச் செயல்பாடுகள் மேம்படுத்தப்படுவதுடன் ஆறு தேசியதர நிர்ணயமும் அங்கீகரிக்கப்பட்டுள்ளது. இத்தரநிர்ணயமானது அவசயமானதாக நம் நாட்டின் ஏற்றுமதியாளருக்கு உள்ளது. மேலும் தேசிய ஒருங்கிணைந்த பழஈக்களுக்கான ஒழிப்புத்திட்டமானது உருவாக்கப்பட்டு பூச்சிகள் இல்லாத பகுதியாக மாற்றப்படுகிறது. ஒரே விதமாக அனைத்து தாவரநோய்ப்பரவாமல் இருப்பதற்கான இருப்பிட நிலையங்கள் அனைத்தும் கணினி மயமாக்கப்பட்டு வேகமாகவும், அனைத்துப் பிரிவினருக்கும் தெரியும் விதமாகவும் உள்ளது. உலக தாவரபாதுகாப்பு கூட்டம் மூலம் தாவரசுகாதார அளவுடுகள் முதலியவை மூலம் திடமான விளைவுகள் ஏற்றப்பட்டுள்ளது. அஸ்திரேய மூட்டம் இடும் அனமதிக்கும் திட்டம் மூலம் மெதில் புரோமைடு உபயோகிக்கின்ற அளவு கட்டுபடுத்தும் தன்மை பற்றியும், இறுதியாக, சீனாவுக்கு மாம்பழ ஏற்றுமதி செய்வதற்கான திட்டஅறிக்கை, “ஆசிய பசிபிக் விதைச்சங்கம்” மூலம் முறையான பயிர் சுகாதார அளவீடுகள் வைத்து விதை வர்த்தகம் செய்தல், தாய்லாந்து மற்றும் சிங்கப்பூர் இடையிலான வர்த்தகம், புரிந்துணர்வு ஒப்பந்தமானது சிலி மற்றும் இத்தோ - நேபாள் நாட்டிலும் மேற்கொள்ளப்படுகிறது.

தாவர நோய் பரவல் இல்லாமல் இருப்பதற்கான நிலையங்கள் இந்தியா:
| 1. |
ஆந்திரப்பிரதேசம் |
பி.ஜே.நிஹரர், கூடுதல் இயக்குனர் |
பி.க்யூ.எஸ், வான்வெளிசரக்கு வளாகம், பெங்கு பேட், ஹைதராபாத்-16 |
040-27760956, pqfsap12@nic.in |
| 2. |
ஆந்திரப்பிரதேசம் |
டாக்டர். கே. சாம்பசிவராவ், பி.பி.ஒ |
பி.க்யூ.எஸ், துறைமுகம், விசாகப்பட்டினம்-530035 |
0891-2502357, 2540215, pqfsap11@nic.in |
| 3. |
ஆந்திரப்பிரதேசம் |
ஆர். முரளி, கூடுதல் இயக்குனர் |
பி.க்யூ.எஸ், காக்கிநாடா |
|
| 4. |
அஸ்ஸாம் |
கிருஷ்ணகுமார், ஏ.பி.பி.ஓ |
பி.க்யூ.எஸ், கவுகாத்தி, ஆசிர்வாத், விமானநிலைய சாலை, கவுகாத்தி பல்கலைக்கழகம், கவுகாத்தி-781014 |
|
| 5. |
பீகார் |
டாக்டர். பி.பி.சின்ஹா, டி.டி.ஆ.பி.க்யூ.எஸ், கொல்கத்தா |
பி.க்யூ.எஸ், ராக்ஸ்வுல், பழைய தந்திநிலையம் வளாகம், ஆஸ்ரம் ரோடு, ராக்ஸ்வுல், பீகார் |
0612-286563, p_sanyal@vsnl.com |
| 6. |
பீகார் |
மே / பா. அலுவலகப்பொறுப்பு, கொல்கத்தா |
பி.க்யூ.எஸ், ஜோக்பானி, ஆர்யா(மாவட்டம்), பீகார். மே / பா. அசோக்குமார்ஷா, என்.எஸ். ஏஜெண்ட். சோதனைச் சாவடி, சோக்பானி, 854328 |
|
| 7. |
டெல்லி |
டாக்டர். கே.எஸ். கபூர், ஏ.டி (இ) அலுவலகப்பொறுப்பு
டாக்டர். கே.எஸ். கபூர், ஏ.டி (இ) அலுவலகப்பொறுப்பு |
என். பி.க்யூ.எஸ், ரங்கபுரி, புதுடெல்லி-110037
ஜசிடி, துக்ளக்காபாத்
|
26899297, 2562011, விரிவாக்கம் 2432, விமானநிலயம், 26138382, 26138362, npqfc@nic.in 26363623 (அ) |
| 8. |
குஜராத் |
டாக்டர். ஜெகதிஸ்பிரசாத் டிடி(இ) பி.க்யூ.எஸ், கான்ட்லா |
பி.க்யூ.எஸ் 25-ஏ, ஹரியாலா பிளாட், டவுண் ஏரியா, பாவ் நகர், 364001. குஜராத் |
0278-2211246, ppopqs@sancharnet. in |
| 9. |
குஜராத் |
டாக்டர். ஜெகதிஸ்பிரசாத் டிடி(இ) |
பி.க்யூ.எஸ், என்.யூ-10 பி-80, சக்தி நகர், கான்ட்லா, காந்திதளம்-370201 |
02836-228286, 9897212542, pqfsgj12@nic.in |
| 10. |
கர்நாடகா |
எஸ். பாலசுப்ரமணியம் டிடி(இ) |
பி.க்யூ.எஸ், பெங்களூர், வான்பெளிசுக்கு வளாகம், (இறக்குமதி) முதல்தளம், விமான நிலையம், பெங்களூர்-560017 |
080-25228393, 25228118 |
| 11. |
கர்நாடகா |
எம்.வி.‚னிவாசா, பி.பி.ஒ (இ) |
பி.க்யூ.எஸ், பெங்களூர், என்.எம்.பி.டி காலனி, என்.எம்.பி.டி ஆஸ்பித்திரி (அருகில்), பனம்பூர், பெங்களூர்-575010 |
0824-2406088 |
| 12. |
கேரளா |
டி.மாணிக்கம், பி.பி.ஒ (டி.டி) |
பி.க்யூ.எஸ், வில்லிங்டன் ஜலேண்ட், கொச்சின்-682003 |
0484-2666145, 0484-2669846, 033-24451618 (வீடு) pqfskl12@nic.in |
| 13. |
கேரளா |
வி.சி.பாண்டே,
பி.பி.ஒ (இ) |
பி.க்யூ.எஸ், திருவனந்தபுரம், டி.சி.என்.38, சுபோஷ் நகர், திருவனந்தபுரம்-695008. கேரளா |
0471-2474653 (அலு) pqfskl13@nic.in |
| 14. |
மகாராஷ்டிரா |
கே.எஸ். கவுதம், கூடுதல் இயக்குனர் (டி.டி)
கே.எஸ். கவுதம், கூடுதல் இயக்குனர் (டி.டி) |
ஆர்.பி.க்யூ.எஸ்,
ஹாகி பன்டர் ரோடு, செவ்ரி, மும்பை-400015
பி.க்.யூ. ஸ்டேசன், சாகர் விமான நிலையம், மும்பை. |
022-23757459, 2348541, 23710419, 23248548, 24011071 (வீடு), 09820827075 (அலைபேசி) rpqfstm@nic.in
022-28347846 pqfsmh17@nic.in, pqfsmh18@nic.in, |
| 15. |
பஞ்சாப் |
டாக்டர். டி.கே.நாஜியா, கூடுதல் இயக்குனர் (இ) |
ஆர்.பி.க்யூ.எஸ்,
அஜ்னலா ரோடு, வான்வெளி நிலையம் (அருகில்), ராகாசான்சிவிமான நிலையம், அமிர்தசரஸ் |
01858-233776(அலு) 233775 தொலை (பிரதி) rpqfsa@nic.in |
| 16. |
பஞ்சாப் |
டாக்டர். டி.கே.நாஜியா, கூடுதல் இயக்குனர் (இ) |
பி.க்யூ.எஸ், அமிர்தசரஸ் (ரயில் நிலையம்) |
01858-233776(அலு) 233775 தொலை (பிரதி) rpqfsa@nic.in |
| 17. |
பஞ்சாப் |
டாக்டர். டி.கே.நாஜியா, கூடுதல் இயக்குனர் (இ) |
பி.க்யூ.எஸ், அட்டாரி ரயில்வேஸ்டேசன், அமிர்தசரஸ் |
01858-233776(அலு) 233775 தொலை (பிரதி) rpqfsa@nic.in |
| 18. |
பஞ்சாப் |
டாக்டர். டி.கே.நாஜியா, கூடுதல் இயக்குனர் (இ) |
பி.க்யூ.எஸ், அட்டாரி வாஹா பார்டர், அமிர்தசரஸ்-143003 |
01858-253776 (அலு) 233775 (அலு) 233775 (தொலைபிரதி) |
| 19. |
தமிழ்நாடு |
டாக்டர். சத்தியநாராயணா டி.டி(பி.பி) |
ஆர்.பி.க்யூ.எஸ், ஜி.எஸ்டி.ரோடு, டிரைடன்ட் ஹோட்டல் அருகில், மீனம்பாக்கம், சென்னை-600027 |
044-22347478, 22347522(அலு) 22342949(தொலைபிரதி) 09871174737 (அலைபேசி) rpqfsc@nic.in |
| 20. |
தமிழ்நாடு |
டாக்டர். சத்தியநாராயணா டி.டி(பி.பி) |
சென்னை விமான நிலையம், சென்னை துறைமுகம் |
pqfstn13@nic.in |
| 21. |
தமிழ்நாடு |
இ.இளங்கோவன், பி.பி.ஒ (பி.பி) |
கதவு எண்.101, பிளாட் எண்.110, II தெரு, சி.ஜி.இ. காலனி, தூத்துக்குடி-628003 (த.நாடு) |
0461-2377968(அலு) 2326776(வீடு) pqfstn17@nic.in |
| 22. |
தமிழ்நாடு |
எம்.குமாரசாமி |
பி.க்யூ.எஸ், விமான நிலையம், திருச்சிராப்பள்ளி-620047 |
pqfstn13@nic.in |
| 23. |
திரிபுரா |
மே / பா அலுவலகப்பொறுப்பு, ஆர்.பி.க்யூ.எஸ், கொல்கத்தா |
பி.க்யூ.எஸ், அகர்தாலா, மே / பா பயோகன்ட்ரோல் லேட், டாட்டா டிட்டா, அருந்துடிநகர், அகர்தாலா 799003 |
|
| 24. |
உத்திராஞ்சல் |
மே / பா அலுவலகப்பொறுப்பு, என். பி.க்யூ.எஸ், புதுடெல்லி |
பி.க்யூ.எஸ்,பான்பாஸா, சம்பவாத் (மாவட்டம்), உத்திராஞ்சல் |
மே / பா லேண்ட் கஸ்டம் ஸ்டேசன், 05943-264018 |
| 25. |
உத்திரப்பிரதேசம் |
மே / பா அலுவலகப்பொறுப்பு, என். பி.க்யூ.எஸ், புதுடெல்லி |
பி.க்யூ.எஸ், சோனாலி(மாவட்டம்), மகாராஜ்கன்ஞ் உத்திரப்பிரதேசம் |
மே / பா லேண்ட் கஸ்டம் ஸ்டேசன், 05253-238434 |
| 26. |
உத்திரப்பிரதேசம் |
மே / பா அலுவலகப்பொறுப்பு, ஆர்.என். பி.க்யூ.எஸ், புதுடெல்லி |
பி.க்யூ.எஸ், ருபாய்தியா (மாவட்டம்) பாராஜ் (உ.பி) |
மே / பா லேண்ட் கஸ்டம் ஸ்டேசன், 05253-240418 |
| 27. |
மேற்கு வங்காளம் |
பி.டி. சின்ஹா, டி.டி(இ) |
ஆர்.பி.க்யூ.எஸ், எஃப்.பி.பிளாக், செக்டார்- III, சால்ட் லேக்சிட்டி, கொல்கத்தா -700097 |
033-23597679, 23213168, 23213384, 23580025(தொ.பி) 24697679 (தொ.பி) 24559030 (வீடு) 09831156597 (அ.பேசி) 09331249714 rpqfsk@nic.in |
| 28. |
மேற்கு வங்காளம் |
அலுவலகப்பொறுப்பு, ஆர். பி.க்யூ.எஸ், கொல்கத்தா |
பி.க்யூ.எஸ், ரயில்வே க்வாட்ரஸ், ஜி.இ.டி.இ, ஆ.எஸ்-741503, நபடியர்(மாவட்டம்), மேற்கு வங்காளம் |
03472-268322(அலு) pqfswb12@nic.in |
| 29. |
மேற்கு வங்காளம் |
டாக்டர். உஸ்மானி பி.பி.ஒ (பி.பி) |
பி.க்யூ.எஸ், தாமலா கட்டிடம், ரின்ங்கிங்க் பாங்க் ரோடு, காலிம்பாங்க், 734301. டார்ஜிலிங்க் (மாவட்டம்), மேற்கு வங்காளம் |
03552-255894(அலு) pqfswb07@nic.in |
| 30. |
மேற்கு வங்காளம் |
பி.கே.கோஷ், பி.பி.ஒ (இ) |
பி.க்யூ.எஸ், சுகந்தா பார்க், போங்கான்-743235. மேற்கு வங்காளம் |
03215-255067(அலு) 254030(அ) 255067(தொ.பி) pqfswb11@nic.in |
| 31. |
மேற்கு வங்காளம் |
டாக்டர்.டி.ஏ.உஸ்மானி, பி.பி.ஒ (பி.பி) |
பி.க்யூ.எஸ், என்.ஹெச்.31-சி, பனி டான்கி, டுலால் ஜிட், டார்ஜிலிங், மே.வ.734429 |
0353-2555240 pqfswb10@nic.in |
ஆதாரம்
http://india.gov.in/sectors/agriculture/plant_protection.php
http://ppqs.gov.in/Ipmplant.htm
|